唐邱镇村级服务事项清单

发布时间: 2023-06-05      发布机构:唐邱镇           字体:[  ]

体裁分类:公共服务清单     主题分类:综合政务      文号:     索引号:tqx/1685952969285

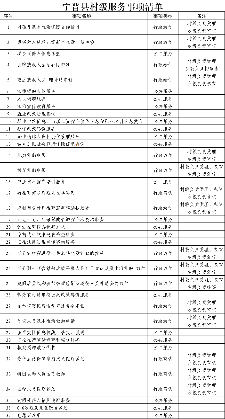
村级服务清单.png

村级服务清单.png